Dr. Chunwan Lu’s team, collaborated with Dr. Kebin Liu’s team in Medical College of Georgia in U.S., has made great breakthrough in the role of PPP in regulation of mesothelioma death pathway. Their research not only determined that G6PD can promote mesothelioma cell death through ROS, but also found a new way for mesothelioma therapy in clinics from the point of view of tumor metabolism.
Their novel findings were published in Nature series Journal Oncogene (Impact Factor: 9.867), with the title “H3K9me3 represses G6PD expression to suppress the pentose phosphate pathway and ROS production to promote human mesothelioma growth”. Dr. Lu’s team reported in this article that: H3K9me3 represses G6PD expression to enhance aerobic glycolysis in human mesothelioma. Activation of G6PD increases ROS production to enhance the ROS-regulated cell death pathways to promote mesothelioma apoptosis. A pharmacological strategy that activates G6PD may represent an effective approach to suppress human mesothelioma growth in vivo.

Glucose is catabolized by two parallel metabolic pathways, glycolysis and the pentose phosphate pathway (PPP). Under pathological conditions such as cancer, tumor cells possess a prodigious anabolic and energetic requirement for increased proliferation. Glucose-6-phosphate dehydrogenase (G6PD) is the rate-limiting enzyme in the PPP. The role of G6PD in human tumor cells may be cellular context dependent and remains to be determined. Mesothelioma is an aggressive cancer arising from mesothelial cells of the pleural cavity with limited treatment options. Therefore, there is an urgent need to determine the molecular mechanism of PPP in regulation of mesothelioma death pathway.

Fig. 1 G6PD is repressed by its promoter H3K9me3 deposition in human mesothelioma cells.

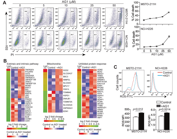
Fig. 2 G6PD increases ROS production to regulate ROS-regulated cell death pathway to promote human mesothelioma cell death in vitro.

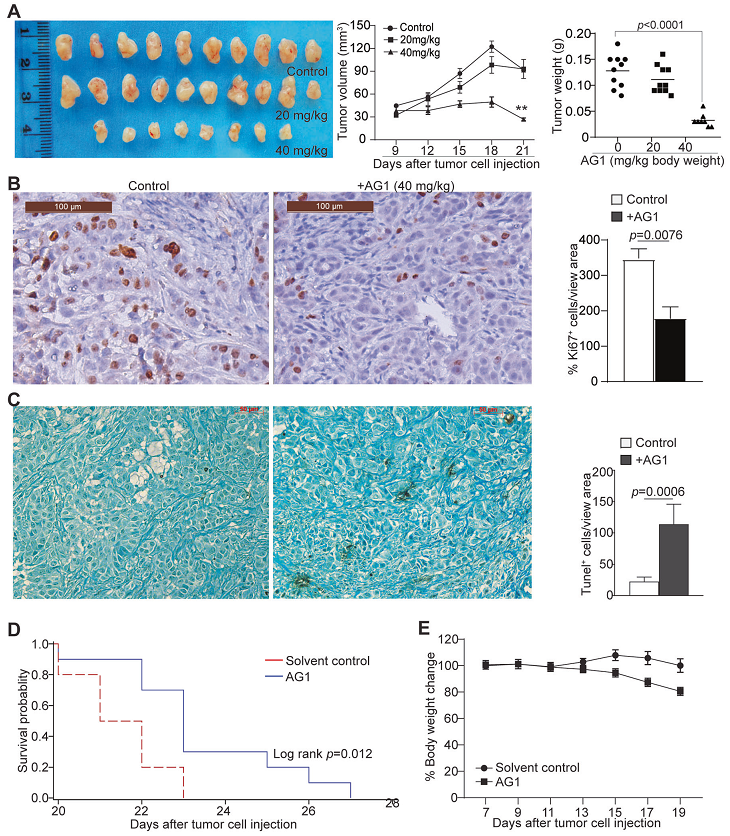
Fig. 3 Pharmacological activation of G6PD enzymatic activity suppresses human mesothelioma growth in vivo.
The first and co-corresponding author of this publication is Dr. Chunwan Lu, Associate Professor from School of Life Sciences, Tianjin University. Tianjin University is the first author affiliation of this publication. This work was completed by cooperation of Tianjin University, Medical College of Georgia, Boston University and Harvard Medical School.
The link of the article: https://www.nature.com/articles/s41388-022-02283-0
By School of Life Sciences
Editor: Sun Xiaofang