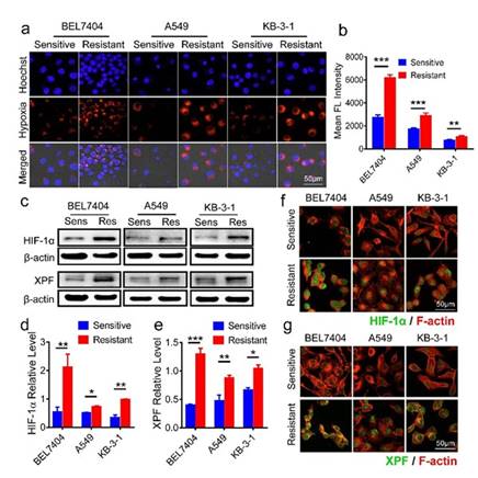
Various cancers treated with cisplatin almost invariably develop drug resistance that is frequently caused by substantial DNA repair. There is an urgent need to find out the acquired vulnerabilities of cisplatin-resistant cancers to identify undiscovered therapy.
A group led by Professor Chang Jin from the School of Life Sciences published a research paper titled Exploiting the acquired vulnerability of cisplatin-resistant tumors with a hypoxia-amplifying DNA repair–inhibiting (HYDRI) nanomedicine in the Journal Science Advances. They conceived an inspiring strategy to combat the tumor drug resistance by exploiting the increased intracellular hypoxia that occurs as the cells develop drug resistance.

They constructed a hypoxia-amplifying DNA repair–inhibiting liposomal nanomedicine (denoted as HYDRI NM), which is formulated from a platinum (IV) prodrug as a building block and payloads of glucose oxidase (GOx) and hypoxia-activatable tirapazamine (TPZ).
Studies on clinically relevant models show that HYDRI NM is able to effectively suppress the growth of cisplatin-resistant tumors, including patient-derived organoids and patient-derived xenograft tumors.

Chen Jing, a doctoral student from Tianjin University, Wang Xue, a postdoctoral researcher from Xin Hua Hospital Affiliated to Shanghai Jiao Tong University, and Yuan Yuan, a postdoctoral researcher at Guangzhou Medical University are all the first authors of the article. The corresponding authors are Professor Chang Jin of Tianjin University, Professor Guo Weisheng of Guangzhou Medical University, and researcher Liang Xingjie of National Center for Nanoscience and Technology (NCNST).
By Zhang Zhuoran
Editor: Eva Yin